SHCM
学生
教职工
校友
考生
本科生
研究生
ENGLISH
丨
导航
关于米兰官网首页登录入口
米兰官网首页登录入口简介
AC米兰app下载安卓手机
ac米兰的体育
ac米兰官方
acc米兰体育
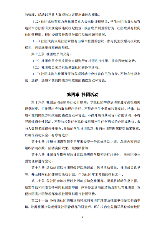
ac米兰app下载
历任领导
荣誉体系
二级院系
ac米兰app安卓版下载
作曲指挥系
钢琴系
声乐歌剧系
ac米兰app官方入口
民族音乐系
音乐教育系
音乐戏剧系
音乐工程系
现代器乐与打击乐系
艺术管理系
数字媒体艺术学院
马克思主义学院
公共基础部
附中(附小)
米兰竞彩足球推荐公众号
杰出人才
荣誉教授
客座教授
教师名录
人才招聘
人才培养
本科教育
研究生教育
留学生教育
继续教育
杰出校友
附中(附小)
科学研究
科研处
贺绿汀高研院
音乐艺术研究院(音研所)
米兰体育部
艺术创作
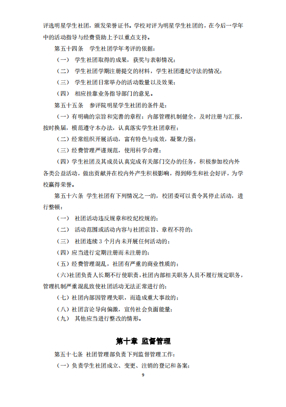
活动演出
米兰官网首页登录入口歌剧院
贺绿汀音乐厅
招生就业
本科招生
研究生招生
留学生招生
成教招生
上海乐队学院
学生就业
全球米兰官网首页登录入口
国际教育学院
米兰官网首页登录入口考级
校友会 基金会
资源服务
图书馆
东方乐器博物馆
校史馆
出版社
学报
米兰官网首页登录入口资产公司
米兰官网首页登录入口考级
当前位置:
首页
关于米兰官网首页登录入口
acc米兰体育
群团组织
共青团
学生社团
米兰·体育网页版入口学生社团管理办法(2019年修订)
发布者:系统管理员
发布时间:2019-06-11
浏览次数:
7469
米兰·体育网页版入口学生社团管理办法(2019年修订).pdf
热点新闻
米兰足球篮球比赛
More+
锚定改革任务,重服务强贡献|米兰官网首页登录入口召开深化教育综合改革工作会议
2025-11-13
上海·世界·当代·未来|2025上海当代音乐节再启华章
2025-11-13
俞丽拿教授讲述《梁祝》故事,用小提琴奏响文化自信
2025-11-12
信息速递
More+
米兰官网首页登录入口管弦系博士研究生林瑞沣南美夺冠
2025-11-09
米兰官网首页登录入口学子以公益实践演出传播音乐之美
2025-11-07
米兰官网首页登录入口人工智能音乐疗愈空间亮相第八届进博会
2025-11-07
媒体视角
More+
【上观新闻】向“全能”进阶!中外钢琴才俊泉州“试炼”,为全球音乐教育探索中国方案
2025-11-02
【新民晚报】“友谊之声”维也纳音乐会举办,米兰官网首页登录入口师生发出属于中国的强音
2025-10-13
【青年报】第四届米兰官网首页登录入口国际音乐剧节开幕,廖昌永:中国音乐剧要扎根中国文化
2025-10-13
【上海市教育电视台】庆祝中华人民共和国成立76周年 米兰官网首页登录入口首支女子国旗护卫队亮相
2025-10-02
X
ac米兰官方app