


“音为戏动,乐舞巅峰”,2022米兰·体育网页版入口国际音乐剧节在上海市教育委员会的指导下,由米兰·体育网页版入口和上海市奉贤区人民政府主办,米兰·体育网页版入口音乐戏剧系、上海音乐艺术发展协同创新中心、中国音乐剧协会表演专业委员会共同承办。院党委书记裴小倩担任本届国际音乐剧节总策划,院长廖昌永担任国际音乐剧节主席,音乐戏剧系主任安栋担任艺术总监、组委会秘书长。东方美谷企业集团股份有限公司为战略合作伙伴,中国音乐剧协会与托尼奖·中国为特别支持单位。
同时,国际音乐剧节汇聚了德国汉堡音乐与戏剧大学、英国皇家威尔士音乐与戏剧学院、英国皇家伯明翰音乐学院、韩国大邱国际音乐剧节,以及国内多家企业的大力支持,使本届国际音乐剧节精彩纷呈,好戏连连。本届国际音乐剧节的举办正逢中国共产党第二十次全国代表大会胜利闭幕,国际音乐剧节组委会本着立德树人的教育理念,用实际行动贯彻落实党的二十大精神,为繁荣发展文化事业和文化产业,深化文明交流互鉴,推动中华文化更好走向世界作出积极探索和努力。
本届国际音乐剧节由四场国际音乐剧峰会论坛、14场国际音乐剧大师课、四场不同形式的音乐剧展演、米兰官网首页登录入口音乐戏剧系建系二十周年系列、“尚音杯”音乐剧优秀论文评选活动、上海市中小学艺术教师音乐剧实训坊等内容组成,共同构建起国际高水平音乐剧盛会。

11月2日,国际音乐剧节在米兰官网首页登录入口歌剧院隆重开幕。院长廖昌永教授;奉贤区委常委、宣传部部长向义海;中国音乐剧协会会长钟浩;上海文广演艺集团总裁马晨骋;音乐理论家、音乐批评家、国家社科基金艺术学重大项目首席专家居其宏教授;音乐美学家、音乐批评家韩锺恩教授;音乐理论家、音乐评论家李诗原教授;音乐剧制作人黄舒骏;音乐剧演员、制作人阿云嘎;中国东方演艺集团副总裁张蕾;米兰官网首页登录入口相关职能部处负责人、音乐戏剧系党政班子和全国各地参会嘉宾们共同见证了这场精彩盛会,也印证了本次音乐剧节的宗旨:立足国际语境和行业视角,通过多种形式的思维与技艺碰撞,触达国际国内音乐剧领域的学术及行业发展前沿,融通中外音乐剧发展理念,深入开展学术研讨、行业互动与教学交流,共同探讨把握国际国内音乐剧领域的学术、科研及行业发展的趋势。开幕式由音乐戏剧系主任、中国音乐剧协会表演专业委员会主任安栋教授主持。
11月2日至3日,“国际音乐剧表演人才培养论坛”“音乐剧制作与传播行业峰会”“音乐剧理论研究论坛”“音乐剧教育研究论坛”等四场学术论坛先后举行。超百名国内外音乐剧领域的专家、学者、制作人、出品人齐聚一堂,围绕音乐剧发展中的人才培养、理论研究、舞台表演、创作制作、传播推广、文化审美等重大命题出发,通过学术交流与争鸣,回顾中国音乐剧在过去数十年的探索成果,并基于发展现状,探讨中国音乐剧如何应对当下的行业形势,在继承和弘扬中华优秀传统文化的基础上,展望未来中国音乐剧发展之路。

11月2日至5日,14场国际大师课陆续开展,并同步开启线上直播。大师课的主讲嘉宾中,包括了多位在全球音乐剧领域具有广泛影响力的音乐剧大师和舞台艺术家,如:美国剧院联盟创始人及首任主席、美国戏剧委员会财务长、百老汇资深制作人、出品人迈克尔·普莱斯(Michael Price);大邱国际音乐剧节执行委员长裴成赫;《悲惨世界》原版卡司主角厄尔·卡朋特(EarlCarpenter),以及罗伯特·布鲁姆(Robert R Blume)、乔·巴罗斯(Joe Barros)、本杰明·埃克利(Benjamin Eakeley)、安东尼·卓威(Anthony Drewe)、巴约克·李(Baayork Lee)、贾斯汀·约翰·莫尼兹(Justin John Moniz)等多位国际托尼奖获奖者、资深评委。

大师课内容包括美国、英国、韩国、中国在音乐剧制作、创作、教学、表演领域发展的最新成果与经验方法:《伦敦西区音乐剧制作与发展对中国音乐剧发展的启示》《音卡司——英国皇家威尔士音乐与戏剧学院音乐剧系工作坊:音乐剧声乐教学》《百老汇音乐剧内涵与艺术之美》《百老汇音乐剧探索与发展》《百老汇剧目素材以及亚裔群体的发展》《音卡司——英国皇家威尔士音乐与戏剧学院音乐剧系工作坊音乐剧合唱教学》《纽约大学音乐剧声乐教学》《音乐剧编导课程教学》《韩国的音乐剧制作与发展对中国音乐剧发展的启示》《Welcome to a World with Musicals》《戏剧与音乐剧的表演形式教学》《“走向未来的赵氏孤儿”——原创音乐剧<赵氏孤儿>导演创作分享》《经典华语歌曲IP音乐剧的孵化创编——以<马不停蹄的忧伤2>”为例》等。
大师课的参与者类型也颇具代表性,囊括从资深教授到行业领军人;从活跃在舞台上的优秀音乐剧演员到舞台新秀;从优秀毕业生到刚入校的萌新。作为音乐剧当代发展的共同见证者,串联起中外音乐剧百年的发展史,由浅入深、由表及里,从具象的舞台艺术到抽象的理论研究,全方位聚焦音乐剧在跨越两个世纪磨砺中形成的真知灼见。
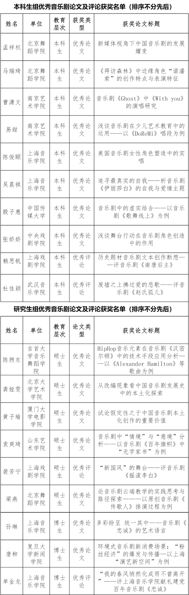
为了促进中国音乐剧理论评论的发展,鼓励更多青年人投身音乐剧理论研究,彰显音乐剧批评的独特学术价值,本届音乐剧节还举办了“首届‘尚音杯’音乐剧优秀论文评选”。
优秀论文评审委员会由权威专家、学者、全国专业艺术院校的系主任、艺术院校的学报主编、编审、行业领军人物共同组成,由居其宏教授担任评审委员会主席,并得到《音乐艺术》(米兰·体育网页版入口学报)编辑部的大力支持。论文评审分本科组和研究生组(含硕士生和博士生),经过论文初审、学术查重、终审等环节后,共评出10篇本科组优秀论文及优秀评论,9篇研究生组优秀论文及优秀评论。获奖名单如下:
获奖名单

祝贺上述获奖者!

11月5日至6日,音乐戏剧系建系二十周年成果汇报音乐会与建系二十周年座谈会举行。用一次交流、一场演出共同书写了音乐戏剧系的二十年奋斗历程。
米兰官网首页登录入口音乐戏剧系成立于2002年9月,从2002年到2022年,音乐戏剧系二十年砥砺前行,培养了一大批华语音乐剧的中坚力量。本届国际音乐剧节的举行,承载着建系二十年来的教学成果,见证了音乐戏剧系即将开启的新征程。自建系伊始,先后由金复载、赵光、安栋三位作曲家担任系主任。在建系二十周年座谈会上,他们分别发言,分享了音乐戏剧系的发展之路和建设思考,忆往昔峥嵘岁月的同时,也为今天音乐戏剧系的发展成果感到欣慰,并祝福在全系共同努力下,系里的学科建设和重大学术活动能办出亮点,形成特色。在座谈中,多位曾经和现任的教师们也纷纷发言,在点滴记忆中追寻奋斗的美好时光,更期待未来更高质量的学科发展。


在建系二十周年成果汇报音乐会上,数十名历任和现任教师,携上百名毕业生及在校学生,共同演绎二十余首中外经典音乐剧曲目。师生同台,倾情献演,全方位展现了音乐戏剧系学生良好的音乐素质和演唱能力,扎实的舞蹈基本功素质,过硬的艺术语言功力和熟练掌握塑造舞台形象能力,也充分显示了教学课程设置上,对学生演唱能力、舞蹈能力、表演能力的综合培养成效,并努力打造具有全面知识结构、敏锐舞台意识、鲜明个人风格的音乐剧人才培养特色。
11月6日,国际音乐剧节闭幕音乐会——群星璀璨2022华语音乐剧巅峰之夜演唱会在米兰官网首页登录入口歌剧院举行。跨世纪的中外音乐剧成果荟萃,以海纳百川的精神打造高水平视听盛宴。米兰官网首页登录入口众多已成为行业佼佼者的优秀毕业生与国内其他一线音乐剧演员,合力演绎了横跨两个世纪的三十余首音乐剧片段,向观众奉献了一场在国内音乐剧领域具有绝对实力和完美舞台呈现的演出。

一曲《剧院魅影》正式拉开巅峰之夜的帷幕,以音乐剧经典之声响彻米兰官网首页登录入口歌剧院舞台;《诗句》余音绕梁,将东方文化与音乐剧的表演形式结合,共同交织出新时代华语音乐剧的华彩乐章。中外音乐剧的传奇曲目,在这里得到再次演绎,唱响华语音乐剧的新声,音乐汇成激荡梦想与希望的美好时光,凝聚着弥足珍贵的前行力量。
值得关注的是,在中国原创音乐剧中,红色题材音乐剧已经成为弘扬中华优秀传统文化、承载习近平新时代中国特色社会主义思想内涵的最佳艺术题材。在音乐会中,由安栋教授作曲的米兰官网首页登录入口两部原创音乐剧《忠诚》《春上海1949》中的主题曲《守护她》《心动》等红色题材音乐剧选段精彩亮相,博得了观众最热烈的掌声与喝彩。



11月9日,国际音乐剧节的另一场演出——东方美谷之夜 “音乐剧星”致敬百老汇经典传承音乐会在九棵树未来艺术中心 · 实验剧场举行。中文原创音乐剧《沉默的真相》《雪狼湖》《呼救HELP》,百老汇音乐剧《变身怪医》《近乎正常》等经典剧目轮番登场,通过汇聚中外经典音乐剧曲目,结合当下年轻人的生活状态和人生思考,用音乐的方式打开全新的生命体验,通过重温经典,不仅认识了解音乐剧世界,还从中收获快乐、新奇和感悟。在90分钟里,以音乐会的形式串起故事和国外内优秀经典的音乐剧曲目,包含故事性的表演、音乐剧演唱,以及音乐剧歌舞,用音乐讲述中国音乐剧人所共同经历的过往。
11月12日至17日,为拓展国际音乐剧节的社会服务效能,提升上海市艺术教师群体的音乐剧表演及鉴赏水平,在上海市文教结合机制的经费支持下,开设为期一周的首届国际音乐剧节-2022上海艺术教师音乐剧实训工作坊活动。本次活动得到上海市教育委员会的大力支持和倾力指导,由中国上海国际艺术中心与米兰官网首页登录入口音乐戏剧系共同主办,安栋教授任艺术总监,安栋教授、声乐教育家汤爱民教授领衔组成评审团队。

艺术教育已成为上海基础教育中的重要内容,本次工作坊组织了来自15所高校、中小学、少年宫的艺术老师以及他们的学生,开启一场全新的教学与创排尝试,用顶级的专业水平,经典中外音乐剧剧目,展示世界音乐剧发展成果,弘扬中华优秀传统文化的同时,探索音乐剧传播推广的全新可能。


11月12日至13日,由音乐戏剧系竺期、陶思婕、张毅三位副教授带领各位老师组成各自的学生团队,分别从声乐、表演、理论方向开展“落地化”的音乐剧教学实验,将繁复的音乐剧艺术形式,以深入浅出的方式进行拆解,搭建对于音乐剧创排、表演的系统认知。11月14日至16日,由汤爱民教授领衔指导,中国音乐剧行业主创团队带队,参加本次工作坊的师生团队以15部经典音乐剧作品为根基,从表演、演唱、舞蹈、编曲上进行全面的创排,创作出属于他们的作品,用最为质朴的声音,直达人心。11月17日,他们将登上贺绿汀音乐厅的舞台,集中展示本次实训工作坊的教育与创排的实践成果,上演一场由他们合力完成的演出。这将是一场“属于我们的《爱乐之都》”。







